Un fármaco antioxidante revierte la aterosclerosis y podría usarse para prevenir ataques cardíacos y accidentes cerebrovasculares debido a coágulos, según una investigación financiada por la British Heart Foundation (BHF) y publicada en JAHA: Journal of the American Heart Association .
La aterosclerosis es la acumulación de depósitos de grasa en las arterias. Cuando un tipo de grasa llamada colesterol LDL se oxida y se acumula para formar placas en las paredes de las arterias, aumenta la inflamación y el daño, lo que puede hacer que las placas se rompan y que la sangre se coagule.
Estos coágulos pueden bloquear arterias vitales que permiten que la sangre fluya hacia el corazón, lo que provoca un ataque al corazón, o al cerebro, lo que provoca un derrame cerebral.
Anteriormente, investigadores de la Universidad de Reading descubrieron que el colesterol LDL se puede oxidar en pequeñas «bolsas» ácidas llamadas lisosomas en las células inmunitarias dentro de la pared arterial.
Ahora, el profesor David Leake y su equipo han descubierto que el fármaco antioxidante, la cisteamina, tiene el poder de apagar e incluso revertir este proceso dañino.
La cisteamina funciona acumulándose en los lisosomas y detiene la oxidación del colesterol LDL. Ya se sabe que es seguro en humanos donde se usa para tratar una rara enfermedad lisosomal llamada cistinosis.
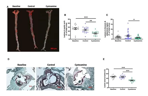
Cuando los investigadores observaron ratones con aterosclerosis, los tratados con cisteamina tuvieron una reducción del 32 al 56 por ciento en el tamaño de las placas ateroscleróticas dependiendo de la parte de la aorta, la arteria más grande del cuerpo, que se examinó
La cisteamina disminuyó la cantidad de grasa oxidada en un 73 por ciento y aumentó la estabilidad de las áreas ateroscleróticas. Disminuyó la proporción de glóbulos blancos inflamatorios en un 55 por ciento y aumentó el área formada por células de músculo liso en un 85 por ciento, lo que finalmente redujo la posibilidad de que las placas se rompan y causaran un coágulo de sangre.

Los fármacos antioxidantes que previamente han producido resultados prometedores en ratones han resultado decepcionantes en los ensayos clínicos para tratar enfermedades cardiovasculares, pero los investigadores esperan que con estos resultados prometedores, la cisteamina sea un tratamiento exitoso en humanos.
El profesor David Leake, investigador financiado por BHF que dirigió el estudio en la Universidad de Reading, dijo:
“El potencial de este medicamento para proteger contra ataques cardíacos y accidentes cerebrovasculares y, en última instancia, salvar vidas superó nuestras expectativas. Esperábamos que hiciera que las placas crecieran a un ritmo más lento, pero nos sorprendió descubrir que invertía el proceso.
“La cisteamina ofrecería una forma completamente nueva de tratar la aterosclerosis. Ahora queremos ver la forma más eficiente de administrar este fármaco a los pacientes y esperamos que pueda llevarse a ensayos clínicos en los próximos años”.
El profesor James Leiper, director médico asociado de la Fundación Británica del Corazón, que financió la investigación, dijo:
“Los ataques cardíacos y los derrames cerebrales amenazan la vida de las personas con demasiada frecuencia. En el Reino Unido, cada 5 minutos alguien ingresa en el hospital con un infarto, y lo mismo ocurre con un accidente cerebrovascular. “Cuantas más formas podamos encontrar para tratar la causa raíz de la enfermedad cardiovascular, más vidas y medios de subsistencia se podrán salvar.